
中央空調冷卻塔底盤是裝水的地方,因長年累月裝水,很多時候出現底盤漏水,今天冷卻塔廠家廣東特菱空調給你講講冷卻塔底盤漏水主要原因以及中央空調冷卻塔常見的故障及處理方法有哪些。
一、經過長時間的沖刷,過水底盤板材與板材的接口處,玻璃絲布密封出現損壞現象,原因大多是清洗冷卻塔的時候藥劑使用過多,或者清洗水塔是在塔底部踩,導致底盤裂開。
二、混凝土基礎下沉,過水地盤受力不均,這兩種現象導致沿過水底盤板材與板材接口處漏水。冷卻塔經常溢水,導致水盤裝水過多。承重結構過度,也會導致底盤斷裂。
三、部分底盤漏水是因為玻璃鋼在生產過程中產生沙眼,經過一段時間使用后,沙眼熟成為漏水的主要通道。
中央空調冷卻塔底盤漏水修補方案
由于冷卻塔循環水底盤存在內外通縫,且數量較多,池壁內側采用聚酯滿做,一布兩涂做法:
先將池內水放凈,使用噴燈、空氣泵等將池壁吹干,并用角磨機打磨平滑,在保證基層干燥、無浮塵的情況下,刷第一遍聚酯涂料,
從池壁向池底面層卷500寬的纖維布,向池壁外卷至池壁頂以下100高;
第一遍刷完后,間隔一天,用無紡布覆蓋第一遍涂料后,刷第二遍涂料,做法同第一遍涂料。池壁及出水閥門井內壁均采用聚酯涂料滿做。
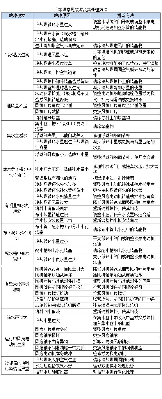
中央空調冷卻塔常見的故障和冷卻塔故障處理方法
文章來源: 冷卻塔底盤漏水維修補漏方法(冷卻塔漏水怎么修補) http://www.ylwt.com.cn/faq/725.html